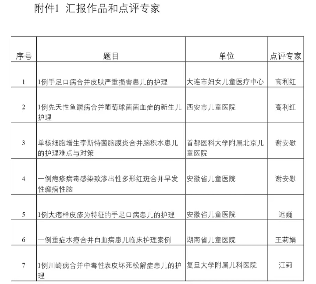
近日,国家儿童医学中心儿科护理联盟感染学组公布2025年度优秀护理案例评选结果。我科主管护师鲁慧彬、黄金莲共同完成的《一例重症水痘合并白血病患儿临床护理案例》成功入选全国七项优秀汇报案例,为科室在中西医结合护理领域的创新实践赢得国家级认可。与其同时,参与线上汇报的还有西安市儿童医院、首都医科大学附属北京儿童医院、安徽省儿童医院、复旦大学附属儿科医院、大连市妇女儿童医疗中心等多家单位。


该案例聚焦于免疫功能低下的白血病患儿合并重症水痘这一临床难题。患儿面临持续高热、广泛皮肤损害、脾胃功能紊乱及继发感染等多重风险,常规护理效果有限。护理团队创新构建“中西协同、内外兼治”的整合护理方案,将中医外治法精准融入现代护理路径。
针对高热烦躁,团队采用中医穴位放血疗法快速退热,并辅以小儿推拿手法安神助眠;针对脾胃虚弱、营养吸收障碍,运用穴位贴敷技术健脾和胃,以增强机体营养与正气。所有操作均严格遵循儿科安全规范,并根据患儿病情动态调整。通过系统实施该方案,患儿高热得到有效控制,皮损愈合良好,脾胃功能显著改善,最终顺利康复出院。本案例为儿科危重感染性疾病护理提供了可借鉴的实践范本,体现了中医护理技术在急症与体质调理中的独特价值。
此次个案汇报是对感染科坚持探索中西医结合护理路径的充分肯定。科室全体护理人员将继续深化中医护理在儿科危重疑难病症中的应用与研究,致力于为患儿提供更优质、更具特色的整合型护理服务。
编辑:李雅雯
2026-04-29
2026-04-29
2026-04-29
2026-04-28
2026-04-27
2026-04-27
2026-04-27
2026-04-27
微信服务号
患者满意度调查